#include <xbox.h>
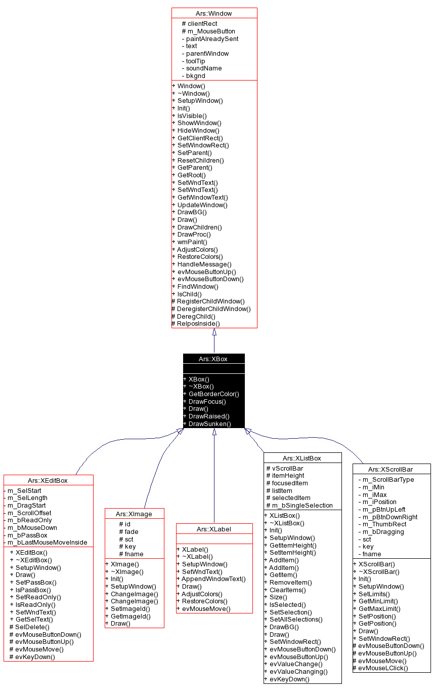
Inheritance diagram for Ars::XBox:


Public Member Functions | |
| XBox (void) | |
| ~XBox (void) | |
| const RGBColor | GetBorderColor (void) const |
| void | DrawFocus (const XRect &r, RGBColor c) |
| virtual void | Draw (void) |
| Renders the Window Text, and clips to the Window Rect. | |
| virtual void | DrawRaised (const XRect &r, const RGBColor &c) |
| virtual void | DrawSunken (const XRect &r, const RGBColor &c) |
|
|
Construct a new Box
Definition at line 6 of file xbox.cpp.
00007 {
00008 }
|
|
|
Definition at line 10 of file xbox.cpp.
00011 {
00012 }
|
|
|
Renders the Window Text, and clips to the Window Rect.
Reimplemented from Ars::Window. Reimplemented in Ars::XButtonImage, Ars::XCheckBox, Ars::XEditBox, Ars::XGroupBox, Ars::XImage, Ars::XLabel, Ars::XListBox, Ars::XProgress, Ars::XScrollBar, and Ars::XTextBox. Definition at line 14 of file xbox.cpp. References Ars::XRect::Bottom(), DrawFocus(), Ars::HPaint::DrawHLine(), DrawRaised(), Ars::HPaint::DrawRect(), DrawSunken(), Ars::HPaint::DrawVLine(), Ars::RGBColor::FadeColor(), Ars::Thing::GetBgColor(), GetBorderColor(), Ars::HPaint::GetGDI(), Ars::Painter::GetStates(), Ars::Thing::GetWindowRect(), Ars::XRect::Grow(), Ars::XRect::Right(), S_BORDER, S_FOCUS, S_OUTLINED, S_RAISED, S_SELECTED, S_SHADOWED, and S_SUNKEN.
00015 {
00016 Window::Draw();
00017
00018 if( GetGDI() )
00019 {
00020 XRect r( GetWindowRect() );
00021 if( GetStates() & S_OUTLINED )
00022 {
00023 DrawRect( r , false , GetBorderColor() , GetBorderColor() );
00024 r.Grow( -3 );
00025 }
00026 if( (GetStates() & S_SHADOWED) == S_SHADOWED && (GetStates() & S_SELECTED) != S_SELECTED )
00027 {
00028 RGBColor b = GetBgColor().FadeColor( -32 );
00029 for( int i = 0 ; i < 3 ; i++ )
00030 {
00031 DrawVLine( r.y + 6 - i , r.Bottom() - i , r.Right() - i , GetBgColor().FadeColor( -16 - 16 * i ) );
00032 DrawHLine( r.x + 6 - i , r.Right() - i , r.Bottom() - i , GetBgColor().FadeColor( -16 - 16 * i ) );
00033 }
00034 r.Grow( -3 );
00035 DrawRect( r , false , GetBorderColor() , GetBorderColor() );
00036 }
00037 if( GetStates() & S_BORDER )
00038 {
00039 DrawRect( r , false , GetBorderColor() , GetBorderColor() );
00040 r.Grow( -1 );
00041 }
00042 if( GetStates() & S_FOCUS )
00043 {
00044 r.Grow( -2 );
00045 DrawFocus( r , GetBorderColor() );
00046 r.Grow( 2 );
00047 }
00048 if( (GetStates() & S_RAISED) == S_RAISED && (GetStates() & S_SELECTED) != S_SELECTED )
00049 {
00050 DrawRaised( r , GetBgColor() );
00051 }
00052 if( (GetStates() & S_SUNKEN) == S_SUNKEN && (GetStates() & S_SELECTED) != S_SELECTED )
00053 {
00054 DrawSunken( r , GetBgColor() );
00055 }
00056
00057 // Adapt the client rect to the inner box without the border...
00058 /*
00059 if( r.Width() != clientRect.Width() )
00060 {
00061 XRect &c = clientRect;
00062 c.x = r.x - x;
00063 c.y = r.y - y;
00064 c.w = r.Width();
00065 c.h = r.Height();
00066 }
00067 */
00068 }
00069
00070 }
|
|
||||||||||||
|
Definition at line 72 of file xbox.cpp. References Ars::XRect::Bottom(), Ars::HPaint::DrawPoint(), and Ars::XRect::Right(). Referenced by Draw().
00073 {
00074 for( int i = r.x + 1 ; i < r.Right() ; i += 2 )
00075 {
00076 DrawPoint( XPoint( i , r.y ) , c );
00077 DrawPoint( XPoint( i , r.Bottom() ) , c );
00078 }
00079 for( i = r.y + 1 ; i < r.Bottom() ; i += 2 )
00080 {
00081 DrawPoint( XPoint( r.x , i ) , c );
00082 DrawPoint( XPoint( r.Right() , i ) , c );
00083 }
00084 }
|
|
||||||||||||
|
Definition at line 86 of file xbox.cpp. References Ars::XRect::Bottom(), Ars::XRect::BottomLeft(), Ars::XRect::BottomRight(), Ars::HPaint::DrawHLine(), Ars::HPaint::DrawPoint(), Ars::HPaint::DrawVLine(), Ars::RGBColor::FadeColor(), Ars::XRect::Right(), Ars::XRect::TopLeft(), and Ars::XRect::TopRight(). Referenced by Ars::XScrollBar::Draw(), Ars::XProgress::Draw(), Ars::XGroupBox::Draw(), and Draw().
00087 {
00088 DrawHLine( r.x + 1 , r.Right() - 1 , r.y , c.FadeColor( 32 ) );
00089 DrawVLine( r.y + 1 , r.Bottom() - 1 , r.x , c.FadeColor( 32 ) );
00090 DrawHLine( r.x + 1 , r.Right() - 1 , r.Bottom() , c.FadeColor( -32 ) );
00091 DrawVLine( r.y + 1 , r.Bottom() - 1 , r.Right() , c.FadeColor( -32 ) );
00092 DrawPoint( r.TopLeft() , c.FadeColor( 64 ) );
00093 DrawPoint( r.TopRight() , c );
00094 DrawPoint( r.BottomLeft() , c );
00095 DrawPoint( r.BottomRight() , c.FadeColor( -64 ) );
00096 }
|
|
||||||||||||
|
Definition at line 98 of file xbox.cpp. References Ars::XRect::Bottom(), Ars::XRect::BottomLeft(), Ars::XRect::BottomRight(), Ars::HPaint::DrawHLine(), Ars::HPaint::DrawPoint(), Ars::HPaint::DrawVLine(), Ars::RGBColor::FadeColor(), Ars::XRect::Right(), Ars::XRect::TopLeft(), and Ars::XRect::TopRight(). Referenced by Ars::XGroupBox::Draw(), Ars::XCheckBox::Draw(), and Draw().
00099 {
00100 DrawHLine( r.x + 1 , r.Right() - 1 , r.y , c.FadeColor( -32 ) );
00101 DrawVLine( r.y + 1 , r.Bottom() - 1 , r.x , c.FadeColor( -32 ) );
00102 DrawHLine( r.x + 1 , r.Right() - 1 , r.Bottom() , c.FadeColor( 32 ) );
00103 DrawVLine( r.y + 1 , r.Bottom() - 1 , r.Right() , c.FadeColor( 32 ) );
00104 DrawPoint( r.TopLeft() , c.FadeColor( -64 ) );
00105 DrawPoint( r.TopRight() , c );
00106 DrawPoint( r.BottomLeft() , c );
00107 DrawPoint( r.BottomRight() , c.FadeColor( 64 ) );
00108 }
|
|
|
Definition at line 16 of file xbox.h. References Ars::Thing::GetFgColor(). Referenced by Draw().
00016 { return GetFgColor(); }
|
1.3.3